025-58208785(周一至周五 8:30-17:30)
ps@pellson-js.com
025-58208785(周一至周五 8:30-17:30)
ps@pellson-js.com
传感器和蓝牙一样,都有一个看不见的手在连接着万物,共同推进了物联网的发展。今天蓬生电子带大家来了解一下传感器是怎么用到蓝牙的呢?一般来说,传感器负责采集物理世界的数据,蓝牙则负责将这些数据传输到处理中心(如手机、设备开关等),而达到监测和控制的状态。

一、主要场景
1、穿戴设备
健康监测传感器(如运动手表)通过蓝牙将数据传输到智能手机或智能手表,方便用户实时查看健康数据。如图a所示。

图a
2、智能家居
传感器(如空调的温度调节、湿度调节;光照传感器)通过蓝牙技术将数据传输到智能家居系统,实现自动化的环境控制。如图b所示。

图b
3、工业自动化
工业传感器(如压力传感器、流量传感器)通过蓝牙将数据传输到监控系统,实现远程监控和故障诊断。如图c所示。

图c
二、工作原理
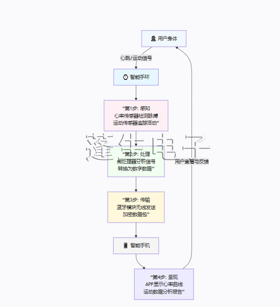
传感器与蓝牙通过一个高效的“感知-传输”闭环协同工作。传感器作为系统的“感官”,负责采集如温度、心率、压力等物理世界的信号,并将其转换为电信号。紧接着,一个微型处理器将这些信号处理成数字数据。随后,低功耗蓝牙模块扮演“无线信使”的角色,将这些数据打包并通过无线电波发送出去。最终,智能手机或智能网关等设备接收数据,进行显示、分析或发出控制指令。这种结合打破了有线束缚,以其低功耗、高便捷性的特点,共同赋能了智能穿戴、智能家居及工业自动化等众多物联网应用场景。如图d所示。

图d
三、蓝牙技术优势
1、低功耗:蓝牙低功耗(BLE)技术特别适合低功耗传感器设备,可以显著延长电池寿命。
2、易用性:蓝牙技术广泛应用于各种设备,易于集成和使用,降低了开发和部署成本。
3、安全性:蓝牙技术提供了多种安全机制,如加密和认证,确保数据传输的安全性。
4、灵活性:蓝牙技术支持多种设备之间的通信,可以灵活地连接不同的传感器和设备。
传感器与蓝牙协同闭环工作:传感器负责采集环境数据,蓝牙则无线传输至智能终端。这两者凭借低功耗、高便捷的特性,广泛应用在智能穿戴、智能家居及工业自动化三大场景,实现了数据从采集到智能控制的高效链接,成为物联网时代的关键技术基石。如果有更多传感器想了解的可以直接点击右侧的“扫码咨询”窗口联系我们,我们主营进口传感器业务,并可以提供技术支持。文章推荐“传感器需要执行器协同工作吗?”